爱学习,爱生活,会学习,会生活,人生有百学网更精彩!
爱学习 | 爱生活

养老护理员培训指南

发布于:百学网 2021-03-29

养老护理员培训指南

  一、培训内容

  养老护理员培训按照培训深度,可分为基础培训和提升培训。

  1.养老护理员基础培训内容

  养老护理员基础培训内容一般包含三类:基础知识培训、理论培训与技能操作培训。

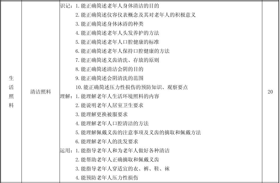
  (1)基础知识培训内容如下:

这里有一份很详细的养老护理员培训指南,请查收
这里有一份很详细的养老护理员培训指南,请查收
这里有一份很详细的养老护理员培训指南,请查收
这里有一份很详细的养老护理员培训指南,请查收

  (2)理论培训内容如下:

这里有一份很详细的养老护理员培训指南,请查收
这里有一份很详细的养老护理员培训指南,请查收
这里有一份很详细的养老护理员培训指南,请查收
这里有一份很详细的养老护理员培训指南,请查收
这里有一份很详细的养老护理员培训指南,请查收

  (3)技能操作培训内容如下:

这里有一份很详细的养老护理员培训指南,请查收
这里有一份很详细的养老护理员培训指南,请查收

  2.养老护理员提升培训内容

  养老护理员提升培训内容包含两类:理论培训与技能操作培训。

  (1)理论培训内容如下:

这里有一份很详细的养老护理员培训指南,请查收
这里有一份很详细的养老护理员培训指南,请查收
这里有一份很详细的养老护理员培训指南,请查收
这里有一份很详细的养老护理员培训指南,请查收

  (2)技能操作培训内容如下:

这里有一份很详细的养老护理员培训指南,请查收
这里有一份很详细的养老护理员培训指南,请查收

  3.培训组织工作

  (1)培训学时

  a)养老护理员基础培训不少于180个学时;

  b)养老护理员提升培训不少于180个学时;

  注:每学时50分钟。

  (2)培训考核

  a)养老护理员分为理论知识考试和技能操作考试,考试均实行百分制。

  b)考核内容包括教学大纲与考核大纲所要求和限定的内容。

  c)考评人员与考生配比:理论知识考试考评人员与考生配比为1: 25,每个标准教室不少于2名考评人员。技能操作考试考评人员与考生配比为1: 10,且不少于3名考评人员。

  d)考核时间:理论知识考试时间以90min为宜;技能操作考试时间不少于30min。

  e)考核结果:养老护理员的理论知识考试与技能操作考试成绩皆达60分及以上者,颁发培训机构签发的培训合格证书。培训合格后应每年接受20学时以上的继续教育,以不断更新知识和技能。建立继续教育管理系统、登记手册,每次培训后登记。

  f)培训档案:建立培训机构学员培训档案、培训管理挡案和培训知识储备档案,各类档案的管理期限按《中华 人民共和国档案法》执行。档案采用电子和纸质管理方式。

  二、培训场地与设施配置

  1.理论培训场地及设施

  (1)理论培训场地总面积满足培训规模的需要。

  (2)培训场所应安全、整洁,多媒体电教设备齐全,含电脑、上网口及网线、无线wifi、投影仪、 扩音设备等,具备条件的可设录音、录像设备。

  2.技能操作培训场地及设施

  (1)至少有120 ㎡技能操作培训场地,符合劳保、安全、消防、 卫生等有关规定及相关培训项目的安全规程,总面积满足培训规模的需要。

  (2)应整洁、干净、安全,便于开展互动式教学、演示、情景模拟等活动。

  (3)培训场地应配备专用的器材、设备和物品,具体配备要求见下表。

这里有一份很详细的养老护理员培训指南,请查收
这里有一份很详细的养老护理员培训指南,请查收
这里有一份很详细的养老护理员培训指南,请查收

  来源:新华养老周刊,版权归原作者所有。

本站(www.100xue.net)部分图文转自网络,刊登本文仅为传播信息之用,绝不代表赞同其观点或担保其真实性。若有来源标注错误或侵犯了您的合法权益,请作者持权属证明与本网联系(底部邮箱),我们将及时更正、删除,谢谢

- END -
  • 相关文章

阿里地区举办养老护理员职业技能培训

为进一步提高养老护理员职业技能和综合素质,加快推进我地区养老护理行业技能人才队伍建设,推动养老服务高质量发展,全面提升养老护理员工作能力和技能水平,切实推动我地区养老标准化体系建设,阿里地区民政局于11月2日至8日,举办阿里地区2023年养老护理...
2023-11-10

荔园养护中心养老护理员等级评定考核

为了提高养老机构护理员的职业化、专业化和规范化水平,以更好地满足荔园养护中心养老服务需求,并巩固日常培训的成果,建立长效机制,强化以长者为中心的服务理念,荔园养护中心于近期举行了2023年度养老护理员职业技能等级评定考核。 护理员技能水平等级考...
2023-11-10

养老护理员日常培训

养老护理员日常培训 松江卫生学校 养老护理员培训日常培训 随着人口老龄化趋势的加剧,养老护理员的需求也越来越大。养老护理员是专门从事老年人护理的职业人员,是老年人保健生活中的必要助手,也是保障老年人健康、家庭幸福的重要保障。因此,养老护理员的...
2023-06-21

养老护理员中级火热招生中

养老护理员中级火热招生中 松江卫生学校 人口老龄化已成为21世纪一个世界性的问题。我国是世界上拥有老龄化人口最多的国家,是老龄人口增长最快的国家,据2010年第六次全国人口普查数据显示,我国60岁以上老年人多达177594440人,而我国50-59岁每个年龄段的...
2023-06-21

常德市养老护理员培训圆满落幕

为深入学习贯彻习近平总书记关于养老服务的重要指示精神,落实党的二十大关于实施积极应对人口老龄化国家战略的重大部署,2月20日至22日,常德市民政局成功举办全市养老护理员培训班。来自全市各养老机构、居家上门服务公司的150余名养老护理员参加本期培训...
2023-06-08

大连养老护理员培训班报名

优势: 1, 每月都有考试 2, 随到随学 3, 一对一授课 4, 取证率高,证书正规国家职业资格证。 5, 课程可根据每个学员情况不同量身定制,以保证学员学到真正的技能 6, 和多家家政公司合作,学员后期就业保障。 7, 聘请专业医院退休医生坐班授课,课程内...
2021-04-03