爱学习,爱生活,会学习,会生活,人生有百学网更精彩!
爱学习 | 爱生活

志愿怎么填报步骤

发布于:百学网 2021-07-19

志愿怎么填报步骤

  先期发表的7篇专题报道,有的朋友私下联系说“写的挺好,就是太专业了,看不懂不好操作”。今天,根据朋友们的要求,出一版简化版的工具篇,只要你记住志愿填报“五字口诀”按图索骥,也可以完成填报任务了,当然了,要想在这个领域起“引领”作用,那就要下一番功夫才行。

  工欲善其事,必先利其器。专业、规范、责任是长期以来不懈追求的宗旨和目标。要么不做,要做就要做好,做到力所能及所能达到的极致,这才是专业上的“快意恩仇”!

  好了,让我们开始吧!

  培训开始了,请保持安静

  培训开始之前,简单了解一下,志愿填报中估算的一些做法,它与后面的精算有什么区别呢?我个人认为有以下几点:

  1.耗时不同

  估算大概需要10分钟左右就可以完成一个人次的操作,精算需要耗时2-3天才能完成一个人次的操作。

  2.输出结果不同

  估算的输出结果是院校的排序,至于后面的专业选择需要自己来定;精算不仅提供院校的先后排名顺序,而且提供每一批次的专业排名顺序,决定版就是最终填报版,保姆式服务一步到位。

  3.服务内容不同

  估算只是针对志愿填报这一项工作独立提供服务,而精算是对高考过后的人生进行一次详细的规划,不仅看中的是院校和专业的匹配,更看重的是今后余生所从事专业的发展前景给出具体的职业规划,结合了职业兴趣、就业指导及考研需求等。

  4.工作侧重点不同

  估算给出的结果是志愿填报表,精算则是一套完整的系统工程,有结果有分析,有测算有培训,有规划有辅导,一对一高端服务,精细化专业化并存。

高考志愿填报「简化版」

  这是估算解决方案

  医生看病讲究的是“望闻问切”才能写处方,志愿填报当然也离不开面对面的交流,通过结构化的设计,很快就会了解到学生的真实想法。

高考志愿填报「简化版」

  口头测试很关键

  心理测试必不可少,内心最真实的想法瞬间就会“暴露无遗”,小样,还跟我玩迷藏?

高考志愿填报「简化版」

  测试题1

高考志愿填报「简化版」

  测试题2

高考志愿填报「简化版」

  测试题3

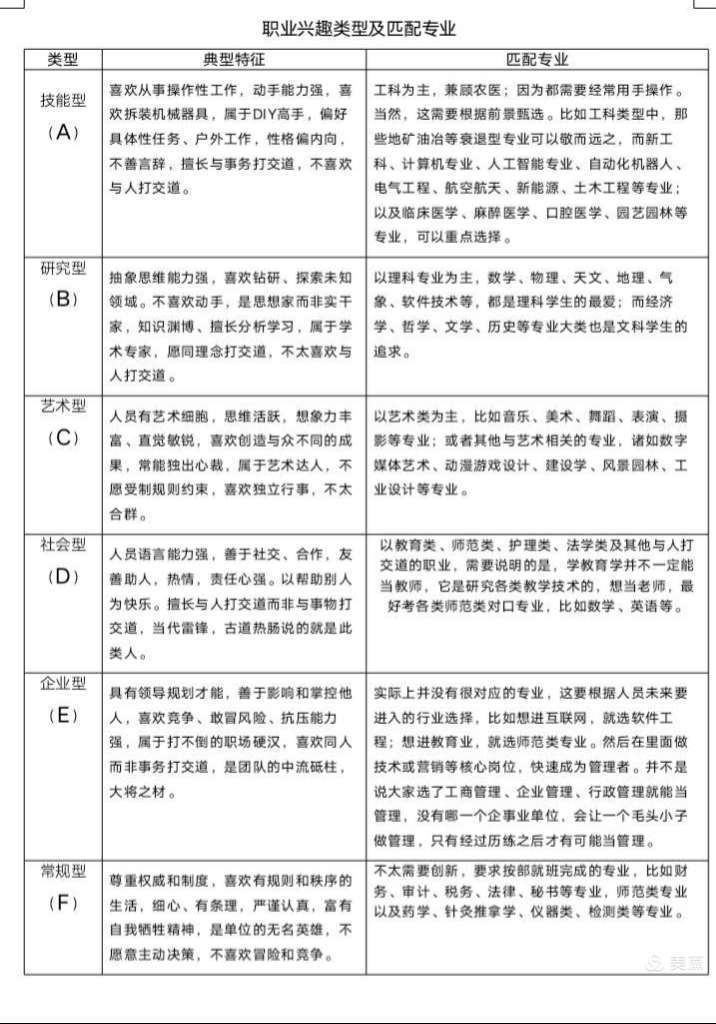
高考志愿填报「简化版」

  职业类型对号入座

  通过口头测试和心理测试,一个完整的个人素描就展现在大众面前了,别急,沟通最重要也最关键,三方会谈几个轮回下来,家长和孩子还有隔阂吗?意见还无法统一?那就听专业辅导老师的,因为专业所以信赖。

高考志愿填报「简化版」

  个人专业选择沟通很重要

  三方会谈取得圆满结束,基本上是“轻舟已过万重山”了,剩下的就是匹配院校和喜欢的专业了,没有等级哪有“优劣”之分?一切就绪,那就进入下一个话题。

高考志愿填报「简化版」
高考志愿填报「简化版」

  院校与专业匹配要防“坑”

  哦吼,忘了,专业知识的普及很重要啊!读懂每一个专业,才能不会错过任何一个机会,有点繁琐但也要耐心的看完,说不定你未来的(男)女朋友就躲在那个角落里,不懂(他)她,未必等你。

高考志愿填报「简化版」

  就业对大多数人来说是必走的路

高考志愿填报「简化版」

  穷人的孩子早当家,早毕业早就业

  普遍撒网重点选择来到了你面前,找出她(他)家祖宗三代,查分数对户口,看趋势下判断,这也太专业太复杂了,不急,有辅导老师给你保驾护航,你只需有点耐心费点精力,把准确的数据按要求整理出来,一切万事大吉!

高考志愿填报「简化版」

  挖土豆看长相下判断

  大战即将开始,家长学生退后,志愿填报的精华由老师完成。田忌赛马,扮猪吃虎,一招致胜,三十六计走为上计,分数不够计谋来凑,考的好不如报的好,不服不行啊!哈哈哈!经过以上折腾,再难缠的“妖怪”也被我们降服了,通知书已经在来的路上了……。

高考志愿填报「简化版」

  分数不够计谋来凑

  看完之后,有何感想?怎么,还不会志愿填报!那就算了,不纠结了,“选志愿就是选人生”,专业的事交给专业的人去做吧!。

  来源:轻骑兵LH(头条号)

本站(www.100xue.net)部分图文转自网络,刊登本文仅为传播信息之用,绝不代表赞同其观点或担保其真实性。若有来源标注错误或侵犯了您的合法权益,请作者持权属证明与本网联系(底部邮箱),我们将及时更正、删除,谢谢

- END -
  • 相关文章

2024高考大学报考志愿怎么填报

确定自己的兴趣和未来的职业规划。了解自己的兴趣和优势,以及想学的专业和未来的职业方向。这将有助于你确定适合自己的大学和专业。 查询高校历年录取分数线。通过查询高校历年录取分数线,了解自己分数在省内的排名,结合冲、稳、保的原则,筛选出自己分数...
2023-11-16

高考志愿怎么填报?

首先需要明确的一点:高考志愿填报不是人生一锤定音之事,没必要带着恐惧。人生是怎样,其实是一系列选择的结果。回头看一切都清晰,回到当初,十有八九你还是那样选择,若没有改变决策系统的话。 高考志愿只是众多选择当中比较重要罢了,此时是对你决策系统...
2023-09-19

2023军考志愿怎么填报

2023军考志愿怎么填报 近期军考成绩出分,正值志愿填报进行时。(军考志愿填报时间为7月1日—7月5日。注:今天是军考志愿填报截止日期倒数第二天,没有报考志愿的考生抓紧了!) 知晓自身成绩后,很多考生及家长纷纷询问冠明老师:647.5分,填报志愿有点愁,...
2023-07-04

2023高考志愿怎么填报

高考志愿怎么填报 您是否感到无助和焦虑,不知该如何为孩子选择志愿?您是否感到焦头烂额,不知该如何为孩子做出决定?您是否为孩子的报志愿问题而彻夜难眠,不知该选择哪个专业?您是否因为分数不高而无法选择心仪的学校,感到十分迷茫和焦虑? 其实,您感...
2023-06-29

首考成绩426分的考生高考志愿怎么填报

有一位首考成绩426分的考生,到目前为止,已报名参加了浙江工业大学的三位一体并且校测后已经入围;强基计划报了清华大学(入围后综评A级),高水平三位一体报了复旦大学、上海交通大学、浙江大学,那么这位孩子的志愿怎么填?又会被哪所高校录取呢?根据浙江省高...
2022-05-19

高考志愿怎么填报?附中国优势专业大学名单

在填报高考志愿时,很多人往往对自己所要填报的院校方向不够清晰,定位不够明确,特色专业不够了解,使他们往往会陷入高考志愿填报的误区。今天网站团队为大家整理了高考志愿怎么填报的内容,一起来看看吧! 误区一:一门心思奔名校 请注意:名牌大学并非都...
2022-03-22