高考近视不能报什么专业
                        发布于:百学网
                        
                            
                            2021-04-02
                        
                    
                    教育部统计,中国小学生近视率45.7%,初中生近视率71.6%,高中生近视率81%,大学生近视率86.7%。14亿人里有一半是近视眼,这样高比例的近视率排全球第一。美国青少年近视率只有20%,德国15%,澳大利亚不到5%
近视如何选择专业,需要避开哪些雷区?今天和大家来分析分析。
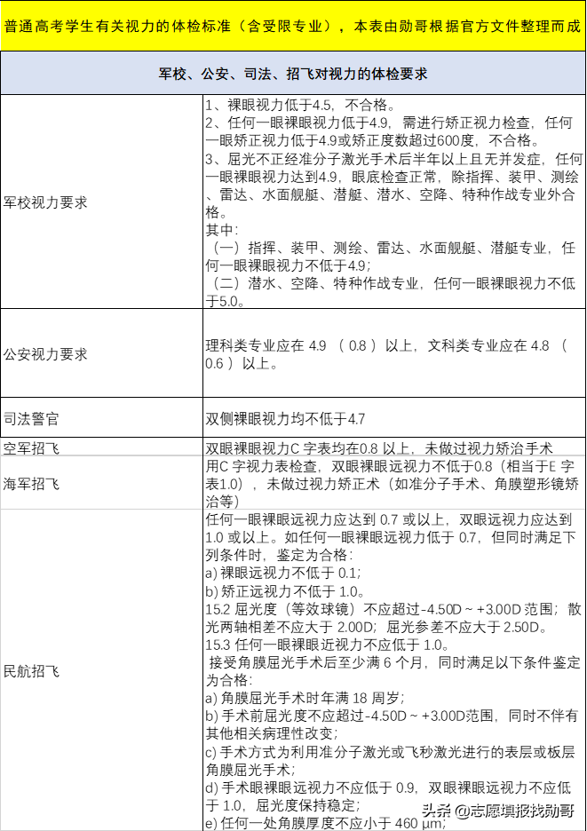
1、普通类招生考生的体检标准
考生如果是在正常批次报考,如果你的视力正好属于体检结论中的一种,按上面的体检标准进行填报就可以了,千万不要报体检结果受限的专业。
1、不同的大学,不同的专业,对视力要求,各不相同,考生在选择大学和专业时,一定要看清大学招生章程中的特殊规定,只有这样,才能真正规避风险,选对专业。
2、军校对视力要求较高,如果要报考,考生一定要提前做好准备。
注:图片来源于学校官网,数据手工整理,文字是本人原创,创作不易,如需转载请联系本人!
本站(www.100xue.net)部分图文转自网络,刊登本文仅为传播信息之用,绝不代表赞同其观点或担保其真实性。若有来源标注错误或侵犯了您的合法权益,请作者持权属证明与本网联系(底部邮箱),我们将及时更正、删除,谢谢
- END -
                     
                    
                    特殊类招生
                    
                    高考志愿
                    
                    高考动态
                    
                    高考政策
                    
                    招生计划
                    
                    高考分数线
                    
                    知识点
                    
                    学习方法
                    
                    心理辅导
                    
                    高考励志
                    
                    高考时间
                    
                    高考喜报
                    
                    试题库
                    
                    院校库
                    
                    高考作文
                    
                    高考状元
                    
                    生涯规划
                    
                    新高考选科
                    
                    高考复读
                    
                    高考日语
                    
                    热门专业
                    
                                            
                    
                            下一篇:吉林大学王牌专业