爱学习,爱生活,会学习,会生活,人生有百学网更精彩!
爱学习 | 爱生活

衡水高中高考语文知识点汇总

发布于:百学网 2021-10-22

衡水高中高考语文知识点汇总

  如果语文基础不行的同学多记一下这些答题模板,学会灵活运用能秒杀一切问题类型。纵使它会七十二变,你也有十八般武艺来应付

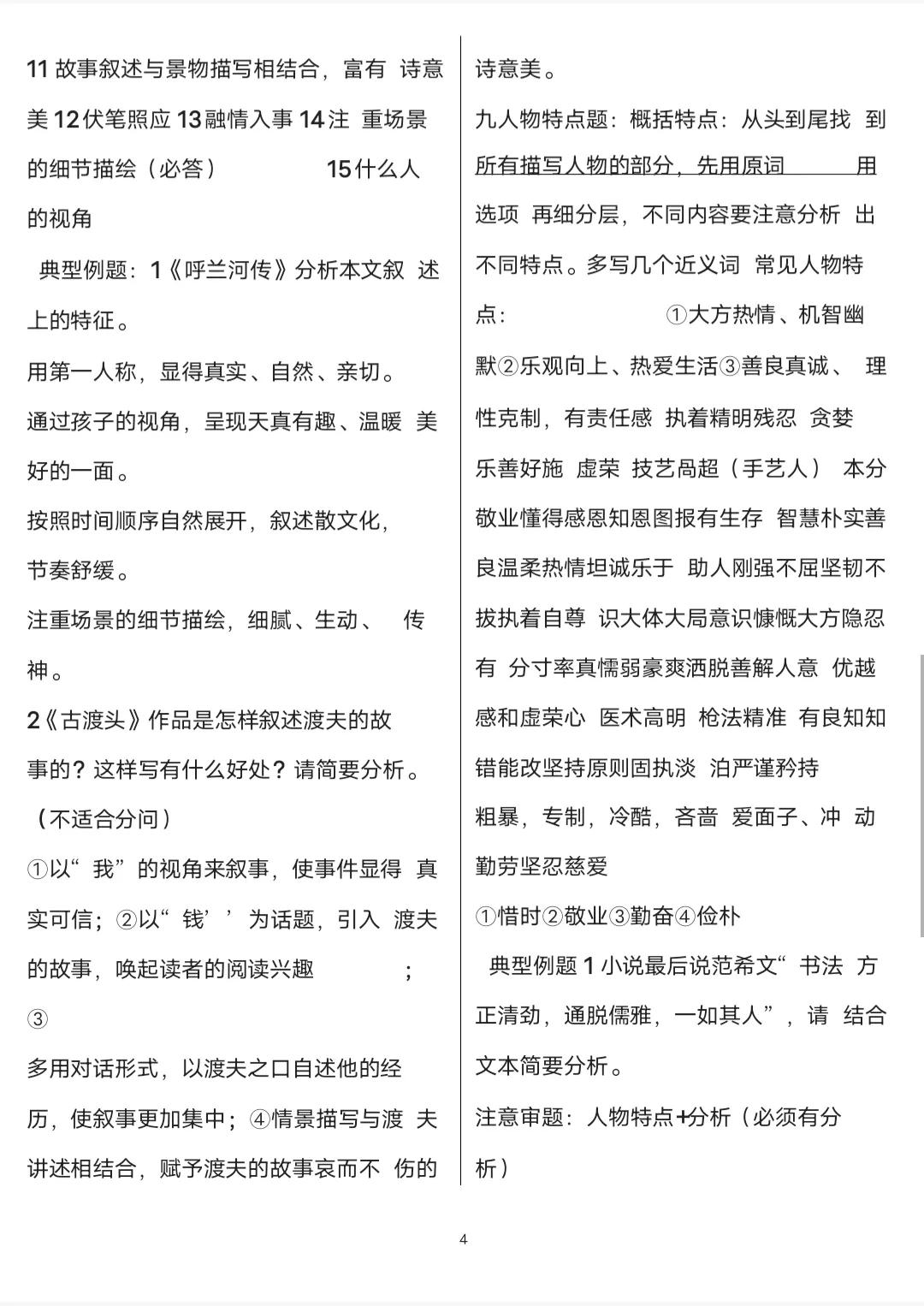
最新衡水高中高考语文知识点汇总1(建议收藏打印长图常读)

  或许说你是有点迷茫,那就先好好读读,下面这段话

  你想考哪所大学?别说什么只是做梦的话, 高考最后一年你不试试,怎么知道未来到底是怎样?

  你想不想在十年后甚至更久后,在街上或者任何地方遇到自己曾经暗恋过的某某 曾经嘲笑过你看不起的同学,曾经跟你说你永远不可能有出息的老师曾经狠狠拒绝你因为你不够漂亮不够优秀的男生。

  曾经连正眼都没看过你一眼的那些所谓优等生,都可以骄傲的扬起头笑着说看老子现在就是过得比你好,你还在奔波还在为生活担忧但是我早就过上了自己想要的生活。

  如果你希望有那么一刻那么一天,那就拿起你的书本吧,任何伟大的梦想不可能从幻想里出来,而任何光辉的时刻必定从一分一秒的努力里得来,人脑有无限的潜力,一个人的大脑如果完全被开发的话据说可以记住26国语言,4000多本图书的全部内容。

  全世界最聪明的人爱因斯坦也仅仅只开发了12%而已,所以别以自己蠢为借口你要是真的发狠了,你是不是下一个爱因斯坦谁又会知道坚信一句话。

  没有人会让你输 除非你不想赢!

  行动起来吧,向前走才能前进!

最新衡水高中高考语文知识点汇总1(建议收藏打印长图常读)
最新衡水高中高考语文知识点汇总1(建议收藏打印长图常读)
最新衡水高中高考语文知识点汇总1(建议收藏打印长图常读)
最新衡水高中高考语文知识点汇总1(建议收藏打印长图常读)
最新衡水高中高考语文知识点汇总1(建议收藏打印长图常读)

本站(www.100xue.net)部分图文转自网络,刊登本文仅为传播信息之用,绝不代表赞同其观点或担保其真实性。若有来源标注错误或侵犯了您的合法权益,请作者持权属证明与本网联系(底部邮箱),我们将及时更正、删除,谢谢

- END -
  • 相关文章

高考语文知识点之小说知识清单总结

一.人物形象: (一)1.概括人物形象:(概括人物的形象/分析人物的心理) 格式:性格特点/精神品质+分析 2. 分析人物心理:点明心理变化+分析 概括人物形象,精神品质的常用词语 性格类 善解人意、富有爱心、纯真质朴、聪明伶俐、天真可爱、富有主见、自尊...
2023-12-08

高考语文诗歌鉴赏知识点补漏

诗歌鉴赏知识点 一、诗歌鉴赏答题五读法:读题目、读作者、读内容、读注释、读命题。 二、意境(氛围)特点术语有:孤寂冷清、恬静优美、雄浑壮阔、萧瑟凄凉,恬静安谧,雄奇优美生机勃勃,富丽堂皇,肃杀荒寒、瑰丽雄壮,虚幻飘渺、凄寒萧条、繁华热闹等。 三...
2023-12-04

高考散文知识点汇总

【 基本知识 】 一、散文的特点 1 .形散神聚 2 .意境深邃 3 .语言优美凝练 二、散文的分类 1. 写人记事类散文 2. 写景状物类散文 3. 议论说理类散文 4. 文化游记类散文 【 读文步骤 】 一、 读文步骤 第一步串形 首先,明确何为散文的形,便于在阅读时抓...
2023-12-01

高考物理电场与磁场知识点公式总结大全

物理,在很多人的眼里是理综成绩的杀手。那是因为高中物理知识点多,难度大,导致很多人对物理产生了恐惧心理,下面由小编为整理高考物理电场与磁场知识点公式总结,希望对大家有所帮助! 高考物理磁场公式总结 1.磁感应强度是用来表示磁场的强弱和方向的物理...
2023-11-20

97个高考地理必背知识点五大专题

高中地理的学习重在不断的总结答题思路和答题话术,本期整理了97个高考地理必背知识点,希望对各位学生学习备考有所帮助! 第一单元地图专题 1、经度的递变:向东度数增大为东经度,向西度数增大为西经度。 2、纬度的递变:向北度数增大为北纬度,向南度数增...
2023-11-17

北师大版初中数学知识点总结

北师大版初中数学教材,一共六本书,共计31章,有268个考点共计740个知识点。 具体情况如下,详细考点及知识点全部在文后。 七年级上册一共5章,有44个考点共计125个知识点 第一章,丰富的图形世界,有6个考点共计14个知识点; 第二章,有理数及其运算,有12...
2023-11-06